QFTBR13HC500TVRS3SPL-BR、QFDBR13HC500TVRS3SPL-BR电流传感器是为汽车应用领域低电压,大电流设计的三合一产品,为AC/DC,或脉冲电流检测提供了速度更快,性价比更高的解决方案,并为原边和副边提供了有效隔离。同样外壳可以提供最大±600A多种不同电流测量规格。
优势特征:
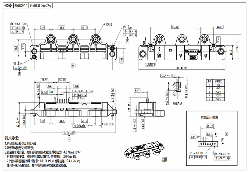
● 适用于mini-square紧凑型IGBT模块(长款)
● 三合一封装(客户可选择2相或3相检测)
● 内置螺母方便与铜排安装
● 5V单电源供电
● 模拟信号输出
● 原边可检测电流:±500A
● 传感器工作温度范围:-40 ℃to +125℃
● 输出电压:全随动
● 适用于汽车行业的高精度传感器
● 高响应时间:4us
● 小型,薄型,高性价比
产品应用:
● EV/HEV电机控制器
● 逆变器
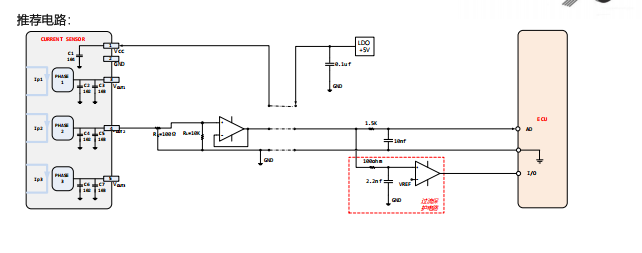
工作原理:
开环电流传感器利用安培定律(一根通电直导线周边产生的磁场与导线中的电流成比例),利用hall器件的特性,通过检测原边电流产生的磁场强度B的大小,从而检测出导线中的电流大小。在磁滞的线性区间内,B与I的比例关系为:B(IP)= K * IP (K为常数)
Hall电压可以表示为:
VH=(RH/d) * I * K * IP
除了IP是变化量,其余都是常量,由此:
VH=K1 * IP(K1为常数)
特定的Hall芯片通过放大VH从而得到电压来推算出原边电流。
我司是森尼克正式授权代理商,可以提供技术支持,需要技术资料与样品可以向我司业务人员索取(13923795851孙生-微信同号);





